|
|
¹ÉÊдúÂ룺SH600522 | |
PGµç×ÓվȺ |
PGµç×ÓÊÀóÓÐÏÞ¹«Ë¾
½¶«½ð¾ß×°±¸ÓÐÏÞ¹«Ë¾
ÉϺ£êÅÆ·Í¨Ñ¶¿Æ¼¼ÓÐÏÞ¹«Ë¾
PGµç×Ó¿í´øÊÖÒÕÓÐÏÞ¹«Ë¾
½ËÕPGµç×Ó»¥Áª¿Æ¼¼ÓÐÏÞ¹«Ë¾
½ËÕPGµç×Ó²®ÀÖ´ï±äѹÆ÷ÓÐÏÞ¹«Ë¾
|
EN |

¾Óɽü5ÄêµÄ¿ìËÙÉú³¤£¬£¬£¬£¬£¬£¬£¬£¬º£ÄÚ´¢ÄÜÊÖÒÕÕý´ÓСÈÝÁ¿Ð¡¹æÄ£µÄÑо¿ÓëÊ÷Ä£Ïò´óÈÝÁ¿¹æÄ£»£»£»£»£»£»¯Ó¦ÓÃÉú³¤¡£¡£¡£¡£¡£¡£¡£´¢ÄÜ£¬£¬£¬£¬£¬£¬£¬£¬×÷Ϊһ¸öÐÂÐ˹¤ÒµÕýÔÚáÈÆð¡£¡£¡£¡£¡£¡£¡£

ÄÜÔ´»¥ÁªÍøÅ侰ϵĴ¢ÄÜÊÖÒÕ¼°¹¤ÒµÉú³¤
´¢ÄÜÊÖÒոıäÁ˵çÁ¦¹¤Òµ¼´·¢¼´ÓõĹŰåģʽ£¬£¬£¬£¬£¬£¬£¬£¬Ê¹µçÁ¦ÏµÍ³ÓÉÔÀ´µÄÒ»×é·¢µç²à±äÁ¿ºÍÒ»×éÓõç²à±äÁ¿×é³ÉµÄÁ½×éʱ¿Ì¼á³ÖƽºâµÄ¼òÆÓϵͳ±äΪÈý×é±äÁ¿Æ½ºâϵͳ£¬£¬£¬£¬£¬£¬£¬£¬´Ó¶øÊ¹µçÁ¦ÏµÍ³µÄƽºâ¹ØÏµ±äµÃ¶àÑù»¯£¬£¬£¬£¬£¬£¬£¬£¬¿ÉÑ¡Ôñ¿ØÖÆ¡¢¿É×îÓÅ»¯¡£¡£¡£¡£¡£¡£¡£´¢ÄÜÊÖÒÕÒò¶ø³ÉΪδÀ´ÄÜÔ´½á¹¹×ª±äºÍµçÁ¦Éú²úÏûºÄ·½·¨Àå¸ïµÄÕ½ÂÔÐÔÖ§³Ö¡£¡£¡£¡£¡£¡£¡£
´¢ÄÜÊÖÒÕÔÚµçÁ¦ÏµÍ³ÖеÄ×÷ÓÃÌåÏÖÔÚ¡°µ÷¼Á¡¢ÓÅ»¯¡¢Ìá¸ß¡¢°ü¹Ü¡±£¬£¬£¬£¬£¬£¬£¬£¬¼´µ÷¼ÁȫϵͳÄÚµçÄܵĸßЧºÍÎÞа·ÖÅÉ£¬£¬£¬£¬£¬£¬£¬£¬ÓÅ»¯È«ÏµÍ³×°±¸µÄ×ÊÔ´ÉèÖúÍʹÓ㬣¬£¬£¬£¬£¬£¬£¬Ìá¸ßȫϵͳµÄÔËÐÐЧÂʺ͵çÄÜÖÊÁ¿£¬£¬£¬£¬£¬£¬£¬£¬°ü¹ÜȫϵͳµÄÎȹ̺ÍÇå¾²ÔËÐС£¡£¡£¡£¡£¡£¡£´¢ÄܵÄÐëÒªÐÔÌåÏÖÔÚ°ü¹ÜµçÍøÇå¾²£¬£¬£¬£¬£¬£¬£¬£¬ÊµÏÖȫϵͳµÄÄÜÁ¿ÖÎÀí£¬£¬£¬£¬£¬£¬£¬£¬½ÓÄÉ¿ÉÔÙÉúÄÜÔ´;¾¼ÃÐÔÌåÏÖÔÚÓÅ»¯×°±¸µÄÉèÖá¢Ìá¸ßÈ«ÍøµÄЧÂÊ;ÊÖÒÕÏȽøÐÔÌåÏÖÔÚÏà±ÈÓڹŰåµ÷·å¡¢µ÷Ƶ¡¢Ðýת±¸ÓÃ×°±¸£¬£¬£¬£¬£¬£¬£¬£¬Æä¿ìËÙ¡¢×¼È·µÄÏìÓ¦ÐԺ͸ßЧÂʵȷ½Ãæ¾ßÓÐÍ»³öÓÅÊÆ¡£¡£¡£¡£¡£¡£¡£

Ä¿½ñ£¬£¬£¬£¬£¬£¬£¬£¬´¢ÄÜÔÚÖйúµçÁ¦ÏµÍ³µÄϸ·ÖÁìÓòÓ¦Ó㬣¬£¬£¬£¬£¬£¬£¬Ö÷Òª°üÀ¨¿ÉÔÙÉúÄÜÔ´½ÓÈë´¢ÄÜ¡¢µçÍøµ÷·å/µ÷Ƶ´¢ÄÜ¡¢Åäµç²àÂþÑÜʽ´¢ÄܺÍÓû§²àÂþÑÜÊ½Î¢Íø´¢ÄÜ£¬£¬£¬£¬£¬£¬£¬£¬´¢ÄÜÔÚÕâЩÁìÓòµÄÓ¦ÓþßÓÐÖ±½ÓºÍ¼ä½Ó¾¼Ã¼ÛÖµ¡£¡£¡£¡£¡£¡£¡£
Ó¦ÓÃÓëÉú³¤ÏÖ×´
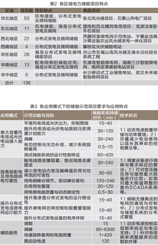
´¢Äܹ¤ÒµÔÚº£ÄÚËäÈ»Æð²½½ÏÍí£¬£¬£¬£¬£¬£¬£¬£¬µ«ÔÚÕþ¸®µÄÖ§³ÖÏ£¬£¬£¬£¬£¬£¬£¬£¬½ü¼¸ÄêÉú³¤ËÙÂÊÁîÈËÖõÄ¿¡£¡£¡£¡£¡£¡£¡£Æ¾Ö¤ÖпÆÔºÐÅÏ¢×ÉѯÖÐÐÄ(CICCAS)µÄÊӲ죬£¬£¬£¬£¬£¬£¬£¬×èÖ¹2015Äê12ÔÂ⣬£¬£¬£¬£¬£¬£¬£¬´ó½µØÇøµçÁ¦´¢ÄÜ(²»º¬³éË®ÐîÄÜ¡¢Ñ¹Ëõ¿ÕÆøºÍ´¢ÈÈ)ÀÛ¼Æ×°»ú¹æÄ£´ï105.2MW£¬£¬£¬£¬£¬£¬£¬£¬Éæ¼°136¸öÏîÄ¿(°üÀ¨½¨³É¡¢Í깤¡¢Í¶Ô˺ÍÔÚ½¨)¡£¡£¡£¡£¡£¡£¡£

´Ó¹¤ÒµÉú³¤Àú³Ì¿´£¬£¬£¬£¬£¬£¬£¬£¬´¢ÄÜÊÖÒÕÓ¦ÓÃÓÚµçÁ¦¹¤Òµ´Ó2010Äê×îÏÈÕýʽÆð²½£¬£¬£¬£¬£¬£¬£¬£¬¸÷´ó²¿Î¯ºÍÁ½´óµçÍø¹«Ë¾µÄÑо¿¿ÎÌâ¡¢ÊÔÑéÏîÄ¿¡¢Ê÷Ä£ÏîÄ¿¼¯ÖгöÓÉÉϱí¿ÉÖª£¬£¬£¬£¬£¬£¬£¬£¬ÏÖÔÚº£ÄÚ´¢ÄÜÊ÷Ä£¹¤³Ì/ÏîÄ¿Õë¶ÔÌá¸ß¾þÈÝÁ¿ÐÂÄÜÔ´·¢µç½ÓÈëÄÜÁ¦µÄÓ¦Ó㬣¬£¬£¬£¬£¬£¬£¬Ö÷Ҫͨ¹ýÒÖÖÆÅÀÆÂ¡¢¸ú×ÙÈÕǰµ÷ÀíÍýÏë×ÅÁ¦ÒÔ¼°¹¦ÂÊ¿ØÖƵȲ½·¥ÊµÏÖ;ΪÌá¸ßÊäÅäµç¼°Óõç²à¹©µç¿É¿¿ÐÔ£¬£¬£¬£¬£¬£¬£¬£¬Í¨¹ý½â¾öÊäµçÏß·ÈÝÁ¿ÛÕ±Õ¡¢±äѹÆ÷·åÖµ¸ººÉÓ빦ÂÊÁ÷¿ØÖÆ¡¢Óõç²à¸ººÉÓëµçÄÜÖÊÁ¿ÖÎÀíÒÔ¼°¶¯Ì¬ÎȹÌÐÔµÈʵÏÖ;ÔÚÌáÉýÂþÑÜʽ·¢µçÓë΢µçÍøÔËÐÐÄÜÁ¦·½Ã棬£¬£¬£¬£¬£¬£¬£¬Í¨¹ýÌáÉýÂþÑÜʽ·¢µçÓë΢µçÍøµÄ¹¦ÂÊ¿ØÖÆ¡¢ÄÜÁ¿ÖÎÀí¡¢ÔËÐÐÎȹÌÐÔÒÔ¼°ÂþÑÜʽ·¢µç×°±¸µÄÓÐÐò²¢ÍøµÈʵÏÖ;ÔÚ¸¨Öú·þÎñÖУ¬£¬£¬£¬£¬£¬£¬£¬Ö÷ÒªÓÃÓÚµ÷Ƶ¡¢µ÷·å¡¢Ðýת±¸ÓÃÓëºÚÆô¶¯µÈ¡£¡£¡£¡£¡£¡£¡£ÔÚÌá¸ß¾þÈÝÁ¿·çµç³¡»ò¹â·üµçÕ¾½ÓÈëÄÜÁ¦µÄÓ¦ÓÃÖУ¬£¬£¬£¬£¬£¬£¬£¬ÊÜ×ÊÖúÊ÷Ä£ÏîÄ¿µÄ¹¦Ð§Ä¿µÄ¾Û½¹ÔÚÓ¦Óô¢ÄÜÊÖÒÕ½â¾öÐÂÄÜÔ´¼äЪÐÔÎÊÌ⣬£¬£¬£¬£¬£¬£¬£¬ÑéÖ¤ÆäÌá¸ßÐÂÄÜÔ´²¢Íø½ÓÈëÄÜÁ¦ÒÔ¼°×ªÒÆÐÂÄÜÔ´·¢µçÁ¿µÄÄÜÁ¦µÈ·½Ãæ;Ìá¸ßÊäÅäµç¼°Óõç²à¹©µç¿É¿¿ÐÔµÄÓ¦ÓÃÖУ¬£¬£¬£¬£¬£¬£¬£¬ÊÜ×ÊÖúÊ÷Ä£ÏîÄ¿µÄ¹¦Ð§Ä¿µÄ¾Û½¹ÔÚÑéÖ¤±äµçÕ¾ÄÚ´¢ÄÜÊÖÒÕÓ¦ÓõÄÄ¿µÄ£¬£¬£¬£¬£¬£¬£¬£¬Æ½ºâµçÍø¹¦ÂʺÍÕûºÏÐÂÄÜÔ´£¬£¬£¬£¬£¬£¬£¬£¬ÒÔ¼°Ó¦¶ÔµºÉϵçÁ¦Ç·È±Óë¹ýÊ£µÈ;ÔÚ¸¨Öú·þÎñÓ¦ÓÃÖУ¬£¬£¬£¬£¬£¬£¬£¬ÊÜ×ÊÖúÊ÷Ä£ÏîÄ¿µÄ¹¦Ð§Ä¿µÄ¾Û½¹ÔÚÑé֤ƵÂʵ÷Àí·þÎñÖÐÄ£¿£¿£¿£¿£¿é»¯ºÍ¿ÉÒÆ¶¯µÄ´æ´¢¼Æ»®£¬£¬£¬£¬£¬£¬£¬£¬ÒÔ¼°µ÷·åµÈ¡£¡£¡£¡£¡£¡£¡£
´ÓÒÑÓеı¨µÀÀ´¿´£¬£¬£¬£¬£¬£¬£¬£¬´ó¶¼Ê÷Ä£¹¤³ÌÖд¢ÄÜϵͳËäÈ»ÔÚ¹¦Ð§ÉÏ»ù±¾µÖ´ï»ò¿¿½üÔ¤ÆÚЧ¹û£¬£¬£¬£¬£¬£¬£¬£¬µ«ÄÜʵÏÖÓ¯ÀûµÄÉÙÉÙ¡£¡£¡£¡£¡£¡£¡£

¡°Ê®ÈýÎ塱´¢Äܹ¤ÒµÉú³¤Ïà¹ØÖ¸µ¼Õþ²ßÕýÔÚÆð¾¢Ä±»®
ÏÖÔÚ´¢ÄÜÕþ²ßÏà¶ÔÄ£ºý£¬£¬£¬£¬£¬£¬£¬£¬Ö÷ҪɢÂäÔÚÏÖÓÐÄÜÔ´Õþ²ßÖУ¬£¬£¬£¬£¬£¬£¬£¬È±·¦Í³À¨ÐԸߵÄÍýÏë¡¢Õë¶ÔÐÔÇ¿µÄ²ÆË°Óë¼ÛÇ®½òÌùµÈ²½·¥¡£¡£¡£¡£¡£¡£¡£
ÔÚÏÖÐеÄÄÜÔ´Õþ²ßºÍµçÁ¦Êг¡¿ò¼ÜÏ£¬£¬£¬£¬£¬£¬£¬£¬½üÆÚ´¢ÄܰïÖúÕþ²ßÈÔ½«Ö÷ÒªÎ§ÈÆÔÚÖÇÄܵçÍø¡¢¿ÉÔÙÉúÄÜÔ´·¢µç¡¢ÂþÑÜʽ·¢µç¼°Î¢µçÍø¡¢Å©´åµçÍøÉý¼¶Ë¢Ð¼°µç¶¯Æû³µÁìÓò¡£¡£¡£¡£¡£¡£¡£ÏÖÐеÄÉÏÍø¶Ë·å¹Èµç¼Û¶Ô´¢ÄÜÉú³¤µÄ¼¤Àø×÷ÓÃÓÐÏÞ£¬£¬£¬£¬£¬£¬£¬£¬¶ø´ó¹¤ÒµÓû§µÄÁ½²¿ÖƵç¼ÛÃãÀøÓû§´í·åÓõçµÄµçÁ¦ÖÎÀíÐèÇ󣬣¬£¬£¬£¬£¬£¬£¬Ò»¶¨Ë®Æ½Éϼ¤ÀøÁË´¢Äܹ¤ÒµµÄÉú³¤¡£¡£¡£¡£¡£¡£¡£

2015ÄêÒÔÀ´£¬£¬£¬£¬£¬£¬£¬£¬´¢ÄÜÏà¹ØÖØ´ó¾Û»áÓë×êÑÐ÷缯ÕÙ¿ª£¬£¬£¬£¬£¬£¬£¬£¬Õþ¸®¼°¹¤Òµ½ç¶Ô´¢ÄܵĹØ×¢¶ÈÌáÉý;¡°µç¸Ä¡±Õþ²ßÇ÷ÓÚÆÆ¾Ö£¬£¬£¬£¬£¬£¬£¬£¬ÊÛµç²àÆÌ¿ª¡¢õè¾¶µç¼ÛµÈÕþ²ßµÄÔÐÓýÍÆ¹ã£¬£¬£¬£¬£¬£¬£¬£¬Òâζ×ÅδÀ´²¨·å²¨¹Èµç¼Û²î¿ÉÄÜÀ´ó£¬£¬£¬£¬£¬£¬£¬£¬Îª´¢ÄÜÌ×ÀûÌṩÁ˸ü´ó¿Õ¼ä¡£¡£¡£¡£¡£¡£¡£
ƾ֤¡°9ºÅÎÄ¡±µÈÕþ²ßÎļþ¾«Éñ£¬£¬£¬£¬£¬£¬£¬£¬ÌØÊâÊÇÔÊÐíÓµÓÐÂþÑÜʽµçÔ´µÄÓû§»òÎ¢ÍøÏµÍ³¼ÓÈëµçÁ¦ÉúÒ⣬£¬£¬£¬£¬£¬£¬£¬¿ÉÒÔÒÔΪ£¬£¬£¬£¬£¬£¬£¬£¬Î´À´Õþ²ßµÄÖð²½Â䵨½«½øÒ»²½ÀûºÃÂþÑÜʽ·¢µçºÍÖÇÄÜ΢µçÍøµÄÉú³¤£¬£¬£¬£¬£¬£¬£¬£¬½«ÓÐÓÃÒý·¢´¢Äܹ¤ÒµÁ´ÆóÒµ¼ÓÈëͶ×ʺÍ×齨ÊÛµçÖ÷Ìå½øÈëÊÛµçÊг¡¡£¡£¡£¡£¡£¡£¡£
¼ÌÐøÀ©´ó´¢ÄÜÊ÷Ä£ÏîÄ¿µÄʵÑéÁ¦¶È£¬£¬£¬£¬£¬£¬£¬£¬ÊÇδÀ´´¢ÄܰïÖúÕþ²ßµÄÖ÷Òª×é³É²¿·Ö¡£¡£¡£¡£¡£¡£¡£ÂþÑÜʽ·¢µç¼°Î¢ÍøÕþ²ßÔö½øÂþÑÜʽ´¢ÄÜÏîÄ¿½¨Éè½ø¶È¼ÓËÙ;¼øÓÚÂþÑÜʽ·¢µç¾ßÓÐÄÜԴʹÓÃЧÂʸߡ¢¿É¿ØÐÔÇ¿¡¢ÇáÓ¯Ò×ÐÐÒÔ¼°±¾Ç®¿ØÖÆÏà¶ÔÈÝÒ×µÈÓÅÊÆ£¬£¬£¬£¬£¬£¬£¬£¬ÈÔ½«Æ¾Ö¤ÏÖÔڵĹßÐÔ˼Ð÷²½ÈëÉú³¤¿ì³µµÀ¡£¡£¡£¡£¡£¡£¡£

´¢ÄÜÁÐÈë¡°Ê®ÈýÎ塱ÍýÏë°Ù´ó¹¤³ÌÏîÄ¿£¬£¬£¬£¬£¬£¬£¬£¬Ê×´ÎÕýʽ½øÈë¹ú¼ÒÉú³¤ÍýÏë¡£¡£¡£¡£¡£¡£¡£Í¬Ê±£¬£¬£¬£¬£¬£¬£¬£¬´¢ÄÜÐÐÒµ¡°Ê®ÈýÎ塱ÍýÏëµÈÏà¹ØÕþ²ßÒàÒÑ×îÏÈÌåÀý£¬£¬£¬£¬£¬£¬£¬£¬ºóÐøÓÐÍûÂ½Ðø³ǫ̈¡£¡£¡£¡£¡£¡£¡£Ô¤¼Æ¡°Ê®ÈýÎ塱ʱ´ú´¢Äܽ«³ÉΪ¹ú¼ÒÏà¹Ø¿Æ¼¼ÍýÏëÖØµãÖ§³ÖµÄÆ«ÏòÖ®Ò»£¬£¬£¬£¬£¬£¬£¬£¬¿Æ¼¼¾·Ñ½«Ò»Á¬Ö§³Ö´¢ÄܵÄÇ°ÑØÊÖÒÕ¡¢Ê÷Ä£Ó¦Óü°¶ÔÉÌҵģʽµÄ̽Ë÷¡£¡£¡£¡£¡£¡£¡£ÐÂÒ»Âֵĵç¸Ä£¬£¬£¬£¬£¬£¬£¬£¬ÌØÊâÊǵç¼ÛˢкÍÓõç²àµÄ¿ª·ÅÕþ²ß£¬£¬£¬£¬£¬£¬£¬£¬¶¼½«Îª´¢ÄÜ¿ªÍسöеÄÔöÌíµã¡£¡£¡£¡£¡£¡£¡£
¡°Ê®ÈýÎ塱ʱ´ú£¬£¬£¬£¬£¬£¬£¬£¬º£ÄÚ´¢Äܹ¤³ÌµÄÖØµãÁìÓòÊÇ£º·¢µç²à¡ª¡ª¿ÉÔÙÉúÄÜÔ´;ÊäÅäµç¡ª¡ªÒÆ·åÌî¹È¡¢ÎÞ¹¦ºÍµçѹ֧³Ö;Óõç²à¡ª¡ªµçÁ¦Ó¦¼±¡¢Î¢ÍøºÍÐÂÄÜÔ´Æû³µ;ÖØµãÇøÓò£º¿ÉÔÙÉúÄÜÔ´×ÊÔ´¸»ºñÇøÓòºÍ±ßÔ¶ÎÞµçµØÇø¼°º£µºµÈ¡£¡£¡£¡£¡£¡£¡£
ÔÚ¸÷ϸ·ÖÓ¦ÓÃÁìÓòÖУ¬£¬£¬£¬£¬£¬£¬£¬´¢ÄÜÊг¡½«ÂÊÏÈÔÚ¹«ÓÃÊÂÒµÁìÓò·¢Á¦£¬£¬£¬£¬£¬£¬£¬£¬ÓÉÊäÅä²àÏòÓû§²à£¬£¬£¬£¬£¬£¬£¬£¬ÉõÖÁ»§Óô¢ÄܵÄÉøÍ¸³ÉΪ²»¿ÉÄæ×ªµÄÇ÷ÊÆ¡£¡£¡£¡£¡£¡£¡£ÓÉÓÚÎÒ¹úÂþÑÜʽ΢µçÍø½¨ÉèÉд¦ÓÚÆð²½½×¶Î£¬£¬£¬£¬£¬£¬£¬£¬½ÏÍâÑó²î±ð½Ï´ó£¬£¬£¬£¬£¬£¬£¬£¬¾ø´ó´ó¶¼´¢ÄÜ×°»úÖØµãÔÚÊäÅä²à£¬£¬£¬£¬£¬£¬£¬£¬Óû§²à¼ÒÍ¥/ÉçÇøÂþÑÜʽ×Ô¾õµç´¢ÄÜÉú³¤½Ï»ºÂý¡£¡£¡£¡£¡£¡£¡£¿£¿£¿£¿£¿ÉÒÔÔ¤¼û£¬£¬£¬£¬£¬£¬£¬£¬µ½2020Ä꺣ÄÚ´¢Äܹ¤ÒµÊг¡¹æÄ£½«Áè¼Ý2000ÒÚ£¬£¬£¬£¬£¬£¬£¬£¬ÆäÖÐÕ¼±È×î¸ßµÄÁ½´óÁìÓòΪ¾°ÎïµçÕ¾ÅäÌ×´¢ÄܺÍÂþÑÜʽ·¢µç¼°Î¢Íø´¢ÄÜ£¬£¬£¬£¬£¬£¬£¬£¬Æä´Î»¹°üÀ¨ÐÂÄÜÔ´Æû³µ´¢ÄÜÒÔ¼°³äµçÕ¾Êг¡¡¢Í¨Ñ¶»ùÕ¾´¢ÄÜ¡¢¾üÊÂ×°±¸¼°»ùµØ¡¢Õþ¸®»ú¹¹¡¢Æ«Ô¶µØÇøÎ¢ÍøµÈ¡£¡£¡£¡£¡£¡£¡£
´¢Äܹ¤Òµ½«ÓлòÐíÂʵı¬·¢ºÍÔöÌíʱ»ú
ÏÖÔÚ´¢ÄÜÐÐÒµÕý´¦ÓÚ´ÓС¹æÄ£ÊÔµãÏò´ó¹æÄ£Ó¦Óùý¶ÉµÄ³õʼ½×¶Î£¬£¬£¬£¬£¬£¬£¬£¬ÀàËÆ¹â·üÐÐÒµ2004Äꡪ2008ÄêµÄµÚÒ»ÂÖ±¬·¢ÆÚ¡£¡£¡£¡£¡£¡£¡£º£ÄÚ´¢ÄÜÕþ²ßÔ¤ÆÚ¡¢È«Çò¹æÄ£ÄÚµÄÖÖÖÖÐÍ´¢ÄÜÏîÄ¿¼ÓËÙÆô¶¯¡¢ÐÐÒµ¾ÞÍ·Â½Ðø¼Ó´óͶ×ʽṹµÈÊÂÎñ£¬£¬£¬£¬£¬£¬£¬£¬¶¼½«¶ÔÖйú´¢Äܹ¤ÒµµÄÉú³¤ÐγÉÒ»Á¬Ò»Ö±µÄ´ß»¯¡£¡£¡£¡£¡£¡£¡£

Õë¶ÔδÀ´´¢ÄÜÊг¡µÄÉú³¤¹æÄ££¬£¬£¬£¬£¬£¬£¬£¬¶à¼Ò×ÅÃûÑо¿»ú¹¹Ðû²¼ÁËÑо¿±¨¸æ£¬£¬£¬£¬£¬£¬£¬£¬¶ÔδÀ´´¢ÄÜÊг¡·×·××ö³öÁËÆð¾¢ÀÖ¹ÛµÄÕ¹Íû¡£¡£¡£¡£¡£¡£¡£½èÖú¹ú¼ÒÄÜÔ´»¥ÁªÍøÕþ²ß¼°¡°Ò»´øÒ»Æð¡±Õþ²ßµÄ¶¦Á¦´ó¾ÙÍÆ¶¯£¬£¬£¬£¬£¬£¬£¬£¬Öйú´¢Äܹ¤ÒµÎ´À´½«ÔÚÈ«Çò¹æÄ£ÄÚÏÆÆðÖйúÖÆÔìµÄÓÖÒ»²¨ÐÂÀ˳±¡£¡£¡£¡£¡£¡£¡£ÔÚÆÈÇеÄÖÕ¶ËÏÖʵӦÓÃÐèÇó¡¢Ë汾ǮϽµÖð½¥ÌåÏֵľ¼ÃÐÔ¡¢Ç¿Á¦Õþ²ßÖ§³ÖÈý´óÇý¶¯Á¦Ï£¬£¬£¬£¬£¬£¬£¬£¬´¢Äܹ¤Òµ½«ÓлòÐíÂʵı¬·¢Ê½ÔöÌíʱ»ú¡£¡£¡£¡£¡£¡£¡£
¶Ô»¯Ñ§µç³Ø´¢ÄÜÊг¡¶øÑÔ£¬£¬£¬£¬£¬£¬£¬£¬ÅãͬÊ÷Ä£ÓëÓ¦Ó㬣¬£¬£¬£¬£¬£¬£¬Êг¡¹æÄ£ÕýÔÚÆð²½¡£¡£¡£¡£¡£¡£¡£ÎÞÂÛ﮵çÆóÒµÕÕ¾ÉÒºÁ÷µç³ØÆóÒµ£¬£¬£¬£¬£¬£¬£¬£¬¸÷Éú²úÉ̶¼ÊôÓÚнøÈëÕߣ¬£¬£¬£¬£¬£¬£¬£¬¾ùûռÓÐÓоø¶ÔÓÅÊÆµÄÊг¡·Ý¶î¡£¡£¡£¡£¡£¡£¡£×ÝÈ»ÊǽÏÔç½éÈëµÄǦËáÐîµç³ØÆóÒµ£¬£¬£¬£¬£¬£¬£¬£¬Ö»¹ÜÓµÓгÉÊìµÄ¹¤ÒµÊÖÒÕϵͳ£¬£¬£¬£¬£¬£¬£¬£¬µ«ÓÉÓÚÆä½éÈë´¢ÄÜµç³ØÊг¡µÄʱ¼ä½ÏÍí£¬£¬£¬£¬£¬£¬£¬£¬Ê¹Õû¸öÊг¡·ºÆð½ÏΪÊèÉ¢µÄ״̬¡£¡£¡£¡£¡£¡£¡£
ÏÖÔÚº£ÄÚµçÁ¦´¢ÄÜÊг¡¿Í»§Ö÷Òª¼¯ÖÐÓÚ·¢µç×é¼þ³§¼Ò¡¢ÏµÍ³¼¯³ÉÉÌ»òÕß·¢µç¼¯Íż°Õþ¸®¹¤³Ì¡£¡£¡£¡£¡£¡£¡£ÓÉÓÚ¹ºÖ÷½Òé¼ÛÄÜÁ¦½ÏÇ¿£¬£¬£¬£¬£¬£¬£¬£¬ËüÃǶԴ¢ÄÜÊг¡µÄÓ°ÏìÁ¦Ê®·ÖÖØ´ó£¬£¬£¬£¬£¬£¬£¬£¬Êг¡Ð½øÕßÓ¦µ±ÖØÊÓÇøÓòÊг¡Ñ¡ÔñºÍÕ½ÂÔÏàÖú¹ØÏµµÄ½¨É裬£¬£¬£¬£¬£¬£¬£¬ÈçÓëÌ«ÑôÄÜ¡¢·çÄÜϵͳ¼¯³ÉÉ̼á³ÖÇ×½üÁªÏµ;Óë¸÷´óµçÁ¦¹«Ë¾¡¢´óÐÍÐÂÄÜÔ´·¢µçÕ¾£¬£¬£¬£¬£¬£¬£¬£¬ÒÔ¼°Ïà¹ØµØÇøÕþ¸®Ö°Äܲ¿·Ö¼á³ÖÇ×½üÁªÏµ£¬£¬£¬£¬£¬£¬£¬£¬Ò»Ö±¸ÄÉÆÓëÕþ¸®¡¢ÏµÍ³¼¯³ÉÉ̵ÄÕ½ÂÔÏàÖú¹ØÏµ¡£¡£¡£¡£¡£¡£¡£ÕÆÎÕ½¹µãÊÖÒÕºÍÌáǰ½á¹¹È«¹¤ÒµÁ´µÄ³§ÉÌÓÐÍûÓÚ´¢ÄÜ´ó¹æÄ£¹¤Òµ»¯Ö®¼Ê¾òµÃµÚһͰ½ð¡£¡£¡£¡£¡£¡£¡£
µçÁ¦´¢ÄÜÊг¡Ö÷ҪΣº¦£º1)²úƷͬÖÊ»¯;2)δÀ´ÊÖÒÕÆ«Ïò¾ßÓв»È·¶¨ÐÔ;3)µØ·½±£»£»£»£»£»£»¤½ÏΪÑÏÖØ;4)Õþ²ß£¬£¬£¬£¬£¬£¬£¬£¬ÓÈÆäÊǾ¼ÃÕþ²ß¶Ô´¢ÄÜÊÖÒÕõè¾¶µÄÑ¡ÔñÓ벻ȷ¶¨ÐÔ¡£¡£¡£¡£¡£¡£¡£